你好,欢迎访问秀珍教育科技(济南)有限公司官方网站!
咨询热线:0531-67890880
全部课程分类
当前位置:首页 > 其他特色培训课程 > 学历 > 国外留学 > 资讯

江南大学中澳合办项目VS马来西亚莫纳什大学VS澳大利亚莫纳什大学:6大维度全面剖析​

发布时间:2025-06-09 09:05:42
近日,教育部公布2025年经审批和复核的中外合作办学机构和项目名单,江南大学与澳大利亚莫纳什大学合作举办的大数据管理与应用专业本科教育项目,成功获得审批。这个项目是2012两校在工商管理专业本科教育项目上建立良好的互信与合作关系以后重点打造的国际化本科项目。那江南大学中澳合办项目、马来西亚莫纳什大学和澳大利亚莫纳什大学有什么不同呢?接下来,我们就全面的剖析下:


01 江南大学中澳合办项目&马来西亚莫纳什大学&澳大利亚莫纳什大学的关系和联系

02 江南大学中澳合办项目VS马来西亚莫纳什大学VS澳大利亚莫纳什大学的对比概览

03 江南大学中澳合办项目VS马来西亚莫纳什大学VS澳大利亚莫纳什大学的具体区别

费用情况、专业选择和学制、学科设置与教学质量、招生与学位授予

04 江南大学中澳合办项目VS马来西亚莫纳什大学VS澳大利亚莫纳什大学的热门专业

05 江南大学中澳合办项目VS马来西亚莫纳什大学VS澳大利亚莫纳什大学的申请门槛

马来西亚莫纳什硕士申请标准

澳大利亚莫纳什硕士申请标准

06 认可度与就业分析

江南大学中澳合办项目就业率、就业质量、行业分布等
马来西亚莫纳什大学就业率、就业质量、行业分布等
澳大利亚莫纳什大学就业率、就业质量、行业分布等


江南大学中澳合办项目&马来西亚莫纳什大学&澳大利亚莫纳什大学的关系


澳大利亚莫纳什大学:主校区,成立于1958年,位于墨尔本,澳大利亚八大名校之一,全球综合研究型大学。

马来西亚莫纳什大学:海外校区,1998年成立,位于雪兰莪州双威市,亚洲多元化学习氛围。

江南大学中澳合办项目:中外合作办学(中国教育部批准),2012年江南大学与澳大利亚莫纳什大学合办工商管理专业,2025年获批大数据管理与应用专业,采用“3+1”模式,学生前三年在江南大学学习,第四年赴澳大利亚莫纳什大学完成学业,毕业后获双方学位。


图源网络


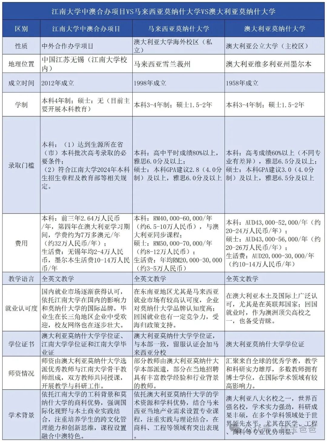
江南大学中澳合办项目VS马来西亚莫纳什大学VS澳大利亚莫纳什大学的对比概览


一张图看懂江南大学中澳合办项目,马来西亚莫纳什大学和澳大利亚莫纳什大学的区别:


江南大学中澳合办项目VS马来西亚莫纳什大学VS澳大利亚莫纳什大学的具体区别


① 费用情况

本科专业,马来西亚莫纳什大学学费最便宜,澳大利亚莫纳什大学最贵,江南大学中澳合办项目由于第四年必须去澳大利亚莫纳什大学完成学业,所以学费在两者之间;住宿和生活费,马来西亚莫纳什大学比较便宜,相比较澳大利亚莫纳什大学就贵很多,江南大学中澳合办项目也是在两者之间。


② 专业选择和学制

江南大学中澳合办项目是“3+1”模式,学生前三年在江南大学学习,第四年在澳大利亚莫纳什大学学习。马来西亚和澳大利亚莫纳什大学普通本科学位3年制,荣誉学士学位需加读1年(荣誉学士学位更有利于申请世界顶尖大学的硕士项目)。


从本科的专业选择来说,澳大利亚莫纳什大学有100多个专业,马来西亚莫纳什大学专业数量约30个,江南大学中澳合办项目就只有工商管理和大数据管理与应用专业,且只面向部分省市招生。


③ 学科设置与教学质量

学科设置‌

澳大利亚莫纳什大学作为主校区,学科门类极为齐全,拥有庞大且完善的学科体系,几乎覆盖所有常见学科领域,如艺术、社科、商学、工程、信息技术、医学、健康科学、药学、理学等。在深度上,凭借强大的科研实力和丰富资源,各学科研究水平处于世界前列。

马来西亚莫纳什大学的会计、金融、国际贸易等商科专业受学生欢迎,注重培养学生实践能力和国际视野,与当地企业合作紧密;工程专业结合当地产业需求,在土木工程、化学工程等方面有一定优势;传媒类专业在东南亚地区也有较高关注度。

江南大学中澳合办项目是江南大学重点打造的国际化本科项目,由中外著名学府联合办学。该项目获教育部批准建设,获评江苏省高校中外合作办学高水平示范性建设工程项目,大大增强项目的认可度和竞争力。


教学质量‌

三所院校在教学质量上都非常高,均采用全英文授课,澳大利亚莫纳什大学研究型课程占比更高,马来西亚莫纳什大学侧重多元化的学术交流,江南大学中澳合办项目由于采用“3+1”模式,学生能够兼得中外优质教育资源,获得中外文化熏陶。


④ 招生与学位授予

澳大利亚莫纳什大学

澳大利亚莫纳什大学学位证(无毕业证)。


马来西亚莫纳什大学

澳大利亚莫纳什大学学位证(无毕业证),中留服认证会加马来西亚分校的字样。

江南大学中澳合办项目
澳大利亚莫纳什大学学位证,江南大学学位证,江南大学毕业证。


图源网络


江南大学中澳合办项目VS马来西亚莫纳什大学VS澳大利亚莫纳什大学的热门专业


澳大利亚莫纳什大学


药剂与药理学、护理学、化学工程、商科与管理学。


马来西亚莫纳什大学


国际商务、数据科学、药学、工程学。

江南大学中澳合办项目

工商管理和大数据管理与应用。


图源网络


江南大学中澳合办项目VS马来西亚莫纳什大学VS澳大利亚莫纳什大学的申请门槛


对于本科院校背景、成绩等方面的综合评估,澳大利亚莫纳什大学的整体录取门槛会比马来西亚莫纳什大学高一点。江南大学中澳合办项目是本科项目,硕博项目由东南大学和莫纳什大学合作举办,本文不展开讨论。


澳大利亚莫纳什大学硕士申请标准

学术背景要求
申请人需持有国际认可的大学学士学位证书。


‌学术成绩‌

一般要求GPA不低于3.0(4.0分制),985/211院校学生平均分需达到80分以上,双非院校学生需达到85分以上。


语言能力要求
‌雅思总分不低于6.5分(单项不低于6.0分)。


软背景

部分专业(如商科、管理类)可能要求申请人具备一定的工作经验,并提供雇主推荐信。


马来西亚莫纳什大学硕士申请标准

学历要求‌
申请人需持有国际认可的大学学士学位证书。


‌成绩要求‌
一般要求GPA不低于2.8(4.0分制)。985/211高校学生均分建议75+,双非学生建议80+,结合软背景等以提高竞争力。


‌语言要求‌
雅思总分6分以上。


图源网络


认可度与就业分析


澳大利亚莫纳什大学就业率、就业质量、行业分布等
作为澳大利亚八大名校之一,学术声誉和教育质量高,拥有高水平师资队伍,注重学生实践与创新能力培养。大学与众多知名企业合作紧密,为学生提供丰富实习与就业机会,毕业生职业素养受雇主高度评价。校友网络庞大,能为学生提供职业资源与人脉支持。毕业生平均起薪在每年5万-8万澳元之间,热门学科如工程、IT和商业领域起薪更高。


马来西亚莫纳什大学就业率、就业质量、行业分布等

与众多知名企业和机构有合作,为学生提供实习与就业机会,还提供职业规划、就业指导等服务。毕业生不仅在亚洲受青睐,也有机会在国际舞台发展。


江南大学中澳合办项目就业率、就业质量、行业分布等

(1)升学深造:学生海外升学涵括欧美、澳洲、日本、港澳台等境外名校,平均每年均有超过90%的毕业生继续升学与深造,就读的院校包括美国纽约大学、美国约翰霍普金斯大学、美国南加州大学、美国波士顿大学,澳大利亚墨尔本大学、悉尼大学、澳洲国立大学、莫纳什大学、英国布里斯托大学、英国帝国理工大学、英国伦敦国王学院、英国伦敦政治经济学院等世界知名学府。


(2)就业:毕业生就业范围较广,主要有以下几个职业领域:国际机构;世界500强企业;国内各级政府和企业管理部门;会计事务所、管理咨询、电子商务等高端服务业;银行、证券、保险公司等各类金融机构等。


考试日历
科目
时间
同等学历申硕
国家开放大学
全日制专本
国外留学
中专
成人高考
自考
硕士
博士
在线客服
热线电话
19963888679
0531-55557295