咨询热线:0531-67890880
一级注册消防工程师考试由国家人事部、民政部共同实施。考试每年举行一次。考试合格者可以获得由国家认定的一级注册消防工程师职业资格证书。
一级注册消防工程师
一级注册消防工程师考试科目分为《消防安全技术实务》、《消防安全技术综合能力》和《消防安全案例分析》3个科目。考试周期为3年,3年通过三门科目,方可获得一级注册消防工程师职业资格证书。各科目考试内容及难度见下表:
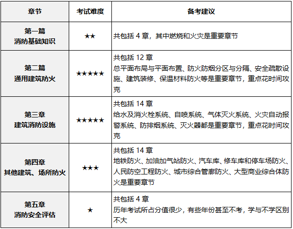
《消防安全技术实务》考试重点内容及难度

《消防安全技术综合能力》考试重点内容及难度

《消防安全案例分析》科目分值分布

【管理:防火:设施=1:1:4(最近2年的趋势)】
考试日历